


【極紫外光刻】
編輯推薦
1.本書概況
極紫外光刻是光刻裏最先進的科技,它是7nm及以下晶片製造的最覈心的科技關鍵。 本書綜合地介紹了極紫外光刻技術相關聯的各個重要方面及其發展歷程,不僅論述了極紫外光源、極紫外光刻曝光系統、極紫外掩範本、極紫外光刻膠、極紫外計算光刻的科技內容,而且還討論了極紫外光刻生態系統的其他重要方面。
2.本書特色
(1)本書是一本論述極紫外光刻技術的最新的專著,有關極紫外光刻技術許多最新的研發內容都有所介紹和討論。
(2)現時尚沒有一本中文版的有關極紫外光刻技術的專門論著或譯著,對於從事晶片領域的從業科技人員,這是一本非常及時且內容豐富的參考書。
(3)本書從內容上看新穎又全面,從形式上看詳實又精煉。
內容簡介
《極紫外光刻》是一本論述極紫外光刻技術的最新專著。 本書全面而又精煉地介紹了極紫外光刻技術的各個方面及其發展歷程,內容不僅涵蓋極紫外光源、極紫外光刻曝光系統、極紫外掩範本、極紫外光刻膠、極紫外計算光刻等方面,而且還介紹了極紫外光刻生態系統的其他方面,如極紫外光刻工藝特點和工藝控制、極紫外光刻量測的特殊要求, 以及對科技發展路徑有著重要影響的極紫外光刻的成本分析等內容。 最後本書還討論了滿足未來的晶片工藝節點要求的極紫外光刻技術發展方向。
作者簡介
哈利•傑•萊文森(Harry J.Levinson),國際光學工程學會(SPIE)會士,HJL Lithography的獨立光刻顧問和首席光刻師,專注於光刻領域多年。 曾在Sierra Semiconductor和IBM擔任過職位。 曾將光刻應用於許多不同的科技,包括雙極記憶體、64MB和256MB DRAM開發、專用集成電路晶片製造、磁記錄薄膜磁頭、閃存和先進邏輯晶片等。 曾數年擔任美國光刻技術工作組主席,參與製定了《國際半導體技術路線圖》中有關光刻技術的章節。 他是矽谷首批SVG-5倍步進式光刻機的用戶之一,也是248nm、193nm和極紫外光刻的早期參與者; 撰寫的著作還有:《光刻工藝控制》《光刻原理》,擁有70多項美國專利。
高偉民,阿斯麥公司(ASML)中國區技術總監,資深的光刻技術專家。 獲浙江大學光學工程學士學位和比利時魯汶大學物理學碩士、博士學位,先後就職於比利時微電子研發中心(IMEC)和美國新思科技(Synopsys)。 專注光刻技術研發,浸潤先進光刻技術研發20年,參與了從0.13 μ m到5nm節點的多世代晶片光刻技術開發,擁有15年極紫外光刻技術研發的豐富經驗。 還在各種國際期刊和會議上發表了100多篇論文,擔任多個國際會議組委並多次作邀請演講。
目錄
第1章緒論
1.1光刻技術的歷史背景/1
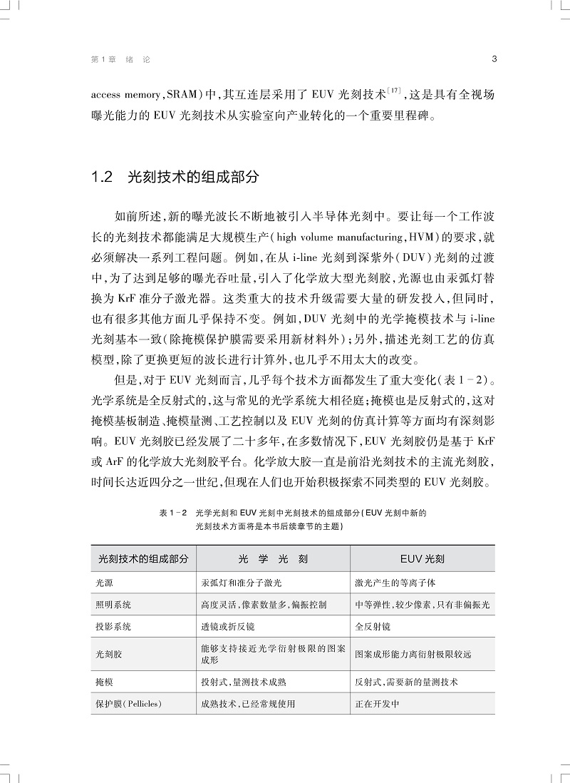
1.2光刻技術的組成部分/3
1.3資料考量和多層膜反射鏡/4
1.4一般性問題/11
習題/12
參考文獻/12
第2章EUV光源
2.1雷射电浆光源/15
2.2放電电浆光源/28
2.3自由電子雷射器/32
習題/36
參考文獻/36
第3章EUV光刻曝光系統
3.1真空中的EUV光刻/40
3.2照明系統/45
3.3投影系統/47
3.4對準系統/52
3.5工件臺系統/53
3.6聚焦系統/54
習題/55
參考文獻/56
第4章EUV掩模
4.1 EUV掩模結構/60
4.2多層膜和掩模基板缺陷/66
4.3掩模平整度和粗糙度/71
4.4 EUV掩模製作/74
4.5 EUV掩模保護膜/75
4.6 EUV掩模放置盒/83
4.7其他EUV掩模吸收層與掩模架構/85
習題/88
參考文獻/88
第5章EUV光刻膠
5.1 EUV化學放大光刻膠的曝光機制/95
5.2 EUV光刻中的隨機效應/98
5.3化學放大光刻膠的新概念/108
5.4金屬氧化物EUV光刻膠/110
5.5斷裂式光刻膠/111
5.6真空沉積光刻膠/111
5.7光刻膠襯底資料/113
習題/114
參考文獻/115
第6章EUV計算光刻
6.1傳統光學鄰近校正的考量因素/121
6.2 EUV掩模的三維效應/125
6.3光刻膠的物理機理/133
6.4 EUV光刻的成像優化/135
習題/138
參考文獻/139
第7章EUV光刻工藝控制
7.1套刻/144
7.2關鍵尺寸控制/149
7.3良率/ 151
習題/155
參考文獻/156
第8章EUV光刻的量測
8.1掩模基板缺陷檢測/160
8.2 EUV掩模測評工具/163
8.3量產掩模驗收工具/165
8.4資料測試工具/168
習題/169
參考文獻/170
第9章EUV光刻成本
9.1晶圓成本/173
9.2掩模成本/181
習題/182
參考文獻/182
第10章未來的EUV光刻
10.1 k【能走多低/184
10.2更高的數值孔徑/186
10.3更短的波長/193
10.4 EUV多重成形技術/194
10.5 EUV光刻的未來/195
習題/195
參考文獻/196
索引












-----------------------------------------------------------------------------------











【光學光刻和極紫外光刻】
內容簡介
《光學光刻和極紫外光刻》是一本最新的光刻技術專著,內容涉及該領域的各個重要方面。 在介紹光刻技術應用上,涵蓋了全面又豐富的內容; 在論述光刻技術的物理機制和數學模型時,採用了完整而不繁瑣的方法,新增了可讀性。 本書在系統地闡述了光學光刻技術的基本內容後,還專門開闢章節,介紹了最先進的極紫外光刻技術的特點和難點,揭示了極紫外光刻的科技奧秘。 本書具有全面、完整、翔實和新穎的特點,它凝聚了作者三十多年光刻領域科研和教學的精華。
作者簡介
安迪·愛德曼(Andreas Erdmann),國際光學工程學會(SPIE)會士,德國弗勞恩霍夫協會(Fraunhofer)下屬集成系統和元器件技術研究所(IISB)計算光刻和光學部門的負責人。 他還是埃朗根大學(University of Erlangen)的客座教授、國際Fraunhofer光刻模擬研討會的組織者,主持過國際光學工程學會(SPIE)的光學光刻和光學設計大會。 擁有25年以上的光學光刻和極紫外光刻的研究經驗,為多個先進光刻模擬軟件的發展做出了關鍵貢獻,其中包括光刻模擬軟件Dr.LiTHO的研發。
高偉民,阿斯麥公司(ASML)中國區技術總監,資深的光刻技術專家。 獲浙江大學光學工程學士學位和比利時魯汶大學物理學碩士、博士學位。 曾任職於比利時微電子研發中心(IMEC)和美國新思科技(Synopsys)。 他專注先進光刻技術研發20多年,參與了從0.13 μ m到5nm節點的多世代先進光刻技術開發,擁有16年極紫外光刻技術研發的豐富經驗。 科技專長涵蓋了廣泛的光刻領域,包括光刻工藝開發、成像科技、分辯率增强科技、計算光刻、先進掩模和設計工藝協同優化科技(DTCO)等。
徐東波,比利時微電子研發中心(IMEC)研究員。 獲中國科學院大學碩士學位和弗裡德里希-亞歷山大-埃朗根-紐倫堡大學博士學位,博士攻讀於德國埃朗根弗勞恩霍夫(Fraunhofer IISB)計算光刻和光學小組。 研究方向包括光學光刻和極紫外光刻模擬、光源掩模協同優化(SMO)、光學鄰近效應矯正(OPC)建模及圖像處理。
諸波爾,阿斯麥公司(ASML)中國區計算光刻高級工程師、項目首長。 獲浙江大學工學學士學位和中國科學院上海光學精密機械研究所博士學位(研究方向:高端光刻機科技)。 擁有0.18 μ m~7nm全節點計算光刻研發經驗,掌握光源掩模協同優化(SMO)和光學鄰近效應校正(OPC)建模在各制程節點中的應用與優化科技。 此外,研究方向還包括EUV計算光刻、設計工藝協同優化科技(DTCO)和嚴格電磁場模擬等。
目錄
第1章光刻工藝概述
1.1微型化:從微電子到奈米科技_ 1
1.2光刻技術的發展史_ 3
1.3投影光刻機的空間成像_ 5
1.4光刻膠工藝_ 10
1.5光刻工藝特性_ 12
1.6小結_ 18
參考文獻_ 18
第2章投影光刻的成像原理
2.1投影光刻機_ 20
2.2成像理論_ 21
2.2.1傅立葉光學描述_ 21
2.2.2傾斜照明與部分相干成像_ 26
2.2.3其他成像模擬方法_ 30
2.3阿貝瑞利準則及其影響_ 30
2.3.1分辯率極限和焦深_ 31
2.3.2影響_ 36
2.4小結_ 39
參考文獻_ 39
第3章光刻膠
3.1光刻膠概述、常規反應原理和現象學描述_ 42
3.1.1光刻膠的分類_ 42
3.1.2基於重氮萘醌的光刻膠_ 45
3.1.3先進的正型化學放大光刻膠_ 46
3.1.4現象學模型_ 48
3.2光刻膠工藝步驟和建模方法_ 50
3.2.1科技方面_ 50
3.2.2曝光_ 51
3.2.3曝光後烘焙_ 54
3.2.4化學顯影_ 58
3.3建模方法和緊湊光刻膠模型概述_ 61
3.4負型與正型光刻膠資料和工藝_ 65
3.5小結_ 68
參考文獻_ 69
第4章光學分辯率增强科技
4.1離軸照明_ 74
4.1.1線空圖形的最佳離軸照明形態_ 76
4.1.2接觸孔陣列的離軸照明_ 78
4.1.3從傳統/參數化的照明形態到自由照明形態_ 80
4.2光學鄰近效應校正_ 81
4.2.1孤立密集線寬偏差補償_ 82
4.2.2線端縮短補償_ 84
4.2.3從基於規則到基於模型的OPC和反演光刻技術_ 85
4.2.4OPC模型和工藝流程_ 88
4.3相移掩模_ 89
4.3.1强相移掩模:交替型相移掩模_ 90
4.3.2衰减型或弱相移掩模_ 97
4.4光瞳濾波_ 100
4.5光源掩模協同優化_ 102
4.6多重曝光科技_ 106
4.7小結_ 109
參考文獻_ 110
第5章資料驅動的分辯率增强
5.1分辯率極限的回顧_ 115
5.2非線性雙重曝光_ 119
5.2.1雙光子吸收資料_ 119
5.2.2光閾值資料_ 120
5.2.3可逆對比增强資料_ 121
5.3雙重和多重成形技術_ 124
5.3.1光刻刻蝕光刻刻蝕_ 124
5.3.2光刻固化光刻刻蝕_ 125
5.3.3自對準雙重成形_ 126
5.3.4雙色調顯影_ 127
5.3.5雙重和多重成形技術的選項_ 128
5.4定向自組裝_ 129
5.5薄膜成像科技_ 133
5.6小結_ 135
參考文獻_ 135
第6章極紫外光刻
6.1EUV光源_ 141
6.2EUV和多層膜中的光學資料特性_ 143
6.3EUV掩模_ 146
6.4EUV曝光設備和影像形成_ 151
6.5EUV光刻膠_ 156
6.6EUV掩模缺陷_ 157
6.7EUV光刻的光學分辯率極限_ 161
6.7.16.xnm波長的超極紫外光刻_ 162
6.7.2高數值孔徑EUV光刻_ 162
6.7.3低k1科技:EUV光刻的光學分辯率增强科技_ 166
6.8小結_ 167
參考文獻_ 168
第7章投影成像以外的光刻技術
7.1非投影式光學光刻:接觸式和接近式光刻_ 176
7.1.1影像形成和分辯率限制_ 176
7.1.2科技實現_ 179
7.1.3先進的掩模對準光刻_ 182
7.2無掩模光刻_ 186
7.2.1干涉光刻_ 186
7.2.2雷射直寫光刻_ 189
7.3無繞射限制的光刻_ 194
7.3.1近場光刻_ 195
7.3.2利用光學非線性_ 198
7.4三維光刻_ 203
7.4.1灰度光刻_ 203
7.4.2三維干涉光刻_ 205
7.4.3立體光刻和三維微刻印_ 206
7.5淺談無光刻印_ 209
7.6小結_ 210
參考文獻_ 211
第8章光刻投影系統:高級科技內容
8.1實際投影系統中的波像差_ 220
8.1.1波像差的澤尼克多項式表示_ 221
8.1.2波前傾斜_ 226
8.1.3離焦像差_ 226
8.1.4像散_ 228
8.1.5彗差_ 229
8.1.6球差_ 231
8.1.7三葉像差_ 233
8.1.8澤尼克像差小結_ 233
8.2雜散光_ 234
8.2.1恒定雜散光模型_ 235
8.2.2功率譜密度(PSD)雜散光模型_ 236
8.3高數值孔徑投影光刻中的偏振效應_ 239
8.3.1掩模偏振效應_ 240
8.3.2成像過程中的偏振效應_ 241
8.3.3光刻膠和晶圓堆棧介面的偏振效應_ 243
8.3.4投影物鏡中的偏振效應和向量成像模型_ 246
8.3.5偏振照明_ 248
8.4投影光刻機中的其他成像效應_ 250
8.5小結_ 250
參考文獻_ 251
第9章光刻中的掩模和晶圓形貌效應
9.1嚴格電磁場模擬的方法_ 256
9.1.1時域有限差分法_ 257
9.1.2波導法_ 260
9.2掩模形貌效應_ 262
9.2.1掩模繞射分析_ 263
9.2.2斜入射效應_ 266
9.2.3掩模引起的成像效應_ 268
9.2.4EUV光刻中的掩模形貌效應及緩解策略_ 272
9.2.5各種三維掩模模型_ 277
9.3晶圓形貌效應_ 279
9.3.1底部抗反射塗層的沉積策略_ 279
9.3.2靠近柵極的光刻膠底部殘餘_ 281
9.3.3雙重成形技術中的線寬變化_ 282
9.4小結_ 283
參考文獻_ 283
第10章先進光刻中的隨機效應
10.1隨機變數和過程_ 288
10.2現象_ 291
10.3建模方法_ 294
10.4依存性及其影響_ 297
10.5小結_ 299
參考文獻_ 299
專業詞彙中英文對照表





嘉義錢**[0918***854]
4分鐘前【光學光刻和極紫外光刻】 - 【極紫外光刻】+【光學光刻和極紫外光刻】(全新塑封兩册)
高雄謝**[0946***958]
半小時前【光學光刻和極紫外光刻】 - 【光學光刻和極紫外光刻】
臺北楊**[0978***642]
15分鐘前【光學光刻和極紫外光刻】 - 【極紫外光刻】+【光學光刻和極紫外光刻】(全新塑封兩册)
新竹方**[0920***142]
20分鐘前【光學光刻和極紫外光刻】 - 【光學光刻和極紫外光刻】
高雄吳**[0988***234]
12分鐘前【光學光刻和極紫外光刻】 - 【極紫外光刻】+【光學光刻和極紫外光刻】(全新塑封兩册)
臺北仲**[0966***425]
15分鐘前【光學光刻和極紫外光刻】 - 【極紫外光刻】+【光學光刻和極紫外光刻】(全新塑封兩册)
桃園周**[0938***628]
4分鐘前【光學光刻和極紫外光刻】 - 【光學光刻和極紫外光刻】
臺北吳**[0938***741]
12分鐘前【光學光刻和極紫外光刻】 - 【極紫外光刻】
臺中周**[0998***506]
12分鐘前【光學光刻和極紫外光刻】 - 【極紫外光刻】
嘉義黃**[0932***323]
15分鐘前【光學光刻和極紫外光刻】 - 【光學光刻和極紫外光刻】
臺南鍾**[0998***666]
15分鐘前【光學光刻和極紫外光刻】 - 【光學光刻和極紫外光刻】
臺北王**[0951***604]
半小時前【光學光刻和極紫外光刻】 - 【極紫外光刻】
臺北黃**[0978***491]
2分鐘前【光學光刻和極紫外光刻】 - 【極紫外光刻】+【光學光刻和極紫外光刻】(全新塑封兩册)
臺南鍾**[0956***513]
半小時前【光學光刻和極紫外光刻】 - 【極紫外光刻】
臺北黃**[0960***690]
12分鐘前【光學光刻和極紫外光刻】 - 【極紫外光刻】+【光學光刻和極紫外光刻】(全新塑封兩册)
臺中張**[0960***919]
5分鐘前【光學光刻和極紫外光刻】 - 【極紫外光刻】+【光學光刻和極紫外光刻】(全新塑封兩册)
臺南趙**[0918***583]
5分鐘前【光學光刻和極紫外光刻】 - 【極紫外光刻】+【光學光刻和極紫外光刻】(全新塑封兩册)
臺南錢**[0998***837]
12分鐘前【光學光刻和極紫外光刻】 - 【光學光刻和極紫外光刻】
新北柳**[0998***731]
5分鐘前【光學光刻和極紫外光刻】 - 【光學光刻和極紫外光刻】
高雄劉**[0978***683]
7分鐘前【光學光刻和極紫外光刻】 - 【極紫外光刻】+【光學光刻和極紫外光刻】(全新塑封兩册)
新竹楊**[0932***771]
5分鐘前【光學光刻和極紫外光刻】 - 【極紫外光刻】+【光學光刻和極紫外光刻】(全新塑封兩册)
新竹謝**[0988***576]
12分鐘前【光學光刻和極紫外光刻】 - 【極紫外光刻】+【光學光刻和極紫外光刻】(全新塑封兩册)
高雄趙**[0951***685]
7分鐘前【光學光刻和極紫外光刻】 - 【極紫外光刻】+【光學光刻和極紫外光刻】(全新塑封兩册)
臺中楊**[0956***905]
11分鐘前【光學光刻和極紫外光刻】 - 【極紫外光刻】
桃園孫**[0988***330]
2分鐘前【光學光刻和極紫外光刻】 - 【極紫外光刻】
新北李**[0988***397]
11分鐘前【光學光刻和極紫外光刻】 - 【極紫外光刻】
臺南趙**[0956***282]
4分鐘前【光學光刻和極紫外光刻】 - 【光學光刻和極紫外光刻】
臺北鄭**[0938***273]
20分鐘前【光學光刻和極紫外光刻】 - 【極紫外光刻】
臺南朱**[0933***631]
15分鐘前【光學光刻和極紫外光刻】 - 【極紫外光刻】+【光學光刻和極紫外光刻】(全新塑封兩册)
臺南柳**[0966***149]
15分鐘前【光學光刻和極紫外光刻】 - 【極紫外光刻】
新北周**[0956***495]
4分鐘前【光學光刻和極紫外光刻】 - 【極紫外光刻】+【光學光刻和極紫外光刻】(全新塑封兩册)
桃園周**[0956***769]
5分鐘前【光學光刻和極紫外光刻】 - 【光學光刻和極紫外光刻】
新北吳**[0946***902]
12分鐘前【光學光刻和極紫外光刻】 - 【極紫外光刻】+【光學光刻和極紫外光刻】(全新塑封兩册)
桃園黃**[0951***742]
20分鐘前【光學光刻和極紫外光刻】 - 【極紫外光刻】+【光學光刻和極紫外光刻】(全新塑封兩册)
新北周**[0986***367]
半小時前【光學光刻和極紫外光刻】 - 【極紫外光刻】
基隆趙**[0966***146]
4分鐘前【光學光刻和極紫外光刻】 - 【極紫外光刻】
臺中仲**[0951***824]
4分鐘前【光學光刻和極紫外光刻】 - 【極紫外光刻】+【光學光刻和極紫外光刻】(全新塑封兩册)
新竹柳**[0978***254]
20分鐘前【光學光刻和極紫外光刻】 - 【極紫外光刻】
嘉義劉**[0968***211]
11分鐘前【光學光刻和極紫外光刻】 - 【極紫外光刻】
臺中孫**[0956***777]
20分鐘前【光學光刻和極紫外光刻】 - 【極紫外光刻】+【光學光刻和極紫外光刻】(全新塑封兩册)
臺中李**[0920***691]
11分鐘前【光學光刻和極紫外光刻】 - 【極紫外光刻】+【光學光刻和極紫外光刻】(全新塑封兩册)
新北趙**[0938***493]
25分鐘前【光學光刻和極紫外光刻】 - 【光學光刻和極紫外光刻】
臺中鄭**[0932***569]
20分鐘前【光學光刻和極紫外光刻】 - 【光學光刻和極紫外光刻】
基隆仲**[0918***248]
25分鐘前【光學光刻和極紫外光刻】 - 【極紫外光刻】
高雄王**[0966***856]
12分鐘前【光學光刻和極紫外光刻】 - 【光學光刻和極紫外光刻】
嘉義陳**[0986***207]
11分鐘前【光學光刻和極紫外光刻】 - 【極紫外光刻】
基隆劉**[0978***740]
15分鐘前【光學光刻和極紫外光刻】 - 【極紫外光刻】
新竹謝**[0920***248]
20分鐘前【光學光刻和極紫外光刻】 - 【極紫外光刻】+【光學光刻和極紫外光刻】(全新塑封兩册)
高雄符**[0918***531]
12分鐘前【光學光刻和極紫外光刻】 - 【極紫外光刻】
高雄方**[0986***269]
7分鐘前【光學光刻和極紫外光刻】 - 【光學光刻和極紫外光刻】
































