

【主力運作模式與跟莊實戰技法】
編輯推薦
1、準確分析主力坐莊所處階段,制訂有針對性的交易計畫,穩定獲利
2、從戰畧層、戰術層、執行層分析主力操盤的基本邏輯,全方位解讀主力吸籌、洗盤、拉升與派籌過程及盤面走勢特點,詳解股價經典運行模式,掌握主力坐莊覈心策略。
3、本書是剖析主力莊家在股市中坐莊過程及散戶投資者跟莊獲利的圖書,作者在圖書中詳細分析了主力莊家坐莊獲利的原理及坐莊操盤流程,主力莊家常用的吸籌洗盤及拉升出貨等控盤手法和操盤技巧,以及散戶投資者如何分析主力莊家操盤所處的階段,散戶跟莊操盤獲利需要注意的問題, 如何防止跳進主力莊家投置的誘空和誘多陷阱,具有較强的知識性和實戰指導價值。
內容簡介
本書共分8章內容,內容為識莊:主力莊家是誰、莊家運作股票的基本邏輯、出擊:莊家是如何規劃與準備的、建倉:莊家獲得籌碼的策略、洗盤:莊家清洗浮籌的策略、拉升:莊家拉升股價的策略、出貨:莊家出貨的策略、破解莊家陷阱。
本書側重從主力莊家的角度來分解整個坐莊過程,目的在於讓投資者通過對主力坐莊過程的瞭解,特別是各個階段目標與策略的瞭解,能够準確分析出主力莊家坐莊所處的階段,然後再制訂有針對性的交易計畫。
作者簡介
屠龍刀,其以擅長捕獲短線龍頭股而著稱,擁有十多年股市交易經驗,對莊家和遊資的操作手法有深入研究,實戰操盤以短線與超短線交易為主。
目錄
第一章識莊:主力莊家是誰
第一節莊家無處不在/2
一、莊家需要多少持股量/2
二、誰是莊家/4
三、莊家分類/6
四、坐莊週期/7
五、莊家數量/10
第二節莊家的覈心優勢/10
一、資訊優勢/11
二、資金優勢/12
三、人才優勢與科技優勢/12
第三節散戶的非對稱性優勢/13
一、靈活性强,進出方便/13
二、投資自由,沒有限制/14
三、可以成為跟隨者/14
第二章莊家運作股票的基本邏輯
第一節戰畧層:莊家的戰略性思維/17
一、心中要有大局觀/17
二、踏准總體經濟週期/19
三、對未來的前瞻性思維/22
四、行業的龍頭思維/24
第二節戰術層:莊家如何規劃做盤過程/26
一、吸籌:建倉思維/26
二、洗盤:莊家頻頻洗盤的背後/28
三、拉升:利潤的來源/29
四、出貨:兌現利潤/30
第三節執行層:日常做盤技巧/30
一、與個股或行業發展週期相配合/31
二、市場情緒週期曲線/33
三、利空利好,一切為我所用/35
第三章出擊:莊家的規劃與準備工作
第一節整體坐莊規劃/38
一、整體總體經濟分析/38
二、股票市場環境分析/39
三、資金投入與底倉佈局/41
第二節總體經濟資料分析/43
一、經濟增長數據的邏輯及解讀/43
二、通貨膨脹和物價數據/48
三、貨幣與資金流動數據/50
第三節前期調研與分析/51
一、相關產業研究與分析/51
二、綜合分析結論,確認投資對象/53
第四章建倉:莊家獲得籌碼的策略
第一節主力莊家建倉覈心策略/58
一、善守者:隱蔽吸籌,低調建倉/58
二、善攻者:高調入場,搶籌建倉/61
第二節建倉階段的心理戰/63
一、主力利用散戶心理/63
二、主力利用小道消息/66
三、頻繁利用週邊環境/67
第三節經典建倉模式解析/68
一、打壓式建倉/68
二、橫向震盪式建倉/70
三、箱體震盪式建倉/71
四、拉高式建倉/73
五、極陰式建倉——放量大陰線/74
六、極陽式建倉——漲停板上建倉/76
第四節特殊的吸籌量價形態/78
一、巨量金針大探底/78
二、底部放量大陽線/79
三、底部空中加油形態/81
四、底部放量上影線/82
第五節識別主力建倉——籌碼分佈科技/83
一、籌碼分佈理論及覈心分佈形態/84
二、底部吸籌階段籌碼形態/91
第六節跟莊前行——主力吸籌尾聲形態研判/93
一、最後一跌/93
二、欲揚先抑/95
三、出水芙蓉/97
四、突破底部盤整區域/99
第五章洗盤:莊家清洗浮籌的策略
第一節莊家洗盤的心理戰/103
一、突破散戶心理底線/104
二、讓散戶兌現盈利,趕緊出局/105
三、讓散戶恐慌,再把恐慌放大/106
第二節莊家洗盤的時機/108
一、吸籌建倉過程中的洗盤/108
二、拉升前期的洗盤/109
第三節日內級別洗盤模式/111
一、高開低走式洗盤/111
二、低開低走式洗盤/113
三、盤中劇震式洗盤/115
第四節小波段洗盤模式/118
一、打壓式洗盤/118
二、橫向震盪式洗盤/119
三、邊拉邊洗式洗盤/121
第五節大週期洗盤模式/122
一、整理形態式洗盤/122
二、次級運動式洗盤/125
第六節與莊共舞——對主力洗盤結束的判斷/127
一、股價突破前期高點/127
二、股價對整理區域的突破/129
第六章拉升:莊家拉升股價的策略
第一節拉升階段的心理戰/132
一、能而示之不能/132
二、望而生畏不敢進/134
第二節拉升時機的選擇/135
一、順勢拉升/135
二、借利好拉升/137
三、建倉完畢後拉升/139
第三節拉升前的經典試盤手法/141
一、長上影線試盤/141
二、長下影線試盤/143
三、漲停試盤/145
四、反向打壓試盤/146
第四節主力拉升的基本模式/147
一、逼空式拉升/148
二、震盪式拉升/149
三、臺階式拉升/151
第五節尋找拉升啟動訊號/152
一、MACD指標0軸雙金叉/153
二、主昇浪——强攻第三浪/155
三、底部整理形態與回檔確認/158
第六節提前下車:主力拉升尾聲的基本特徵/163
一、連續漲停/163
二、放量滯漲/165
三、天量見天價/166
第七章出貨:莊家出貨的策略
第一節出貨時段的心理戰/169
一、强大的賺錢效應/169
二、散戶的貪婪心理/171
三、熱點聚焦/171
四、尋找最後的“傻瓜”/173
第二節莊家出貨時機的選擇/174
一、利好頻現,股價連續上攻/175
二、散戶跑步入場時/176
第三節莊家出貨的基本模式/177
一、拉高出貨/178
二、震盪出貨/179
三、打壓出貨/181
四、漲停出貨/182
五、跌停出貨/183
第四節出貨過程基本的量價模式/185
一、量價頂背離/185
二、頂部放量滯漲/186
三、頂部放量流星線/189
四、頂部巨量大陰線/191
五、MACD指標頂背離/194
第五節主力出貨接近完成的特徵/195
一、籌碼分佈密集頂部區域/196
二、K線跌破頂部區域/199
第八章破解莊家陷阱
第一節莊家常用的坐莊手段/202
一、誘多與誘空/202
二、恐嚇:連續大幅打壓股價/206
三、誘騙:連續大幅拉升股價/207
第二節散戶的應對策略/209
一、制訂清晰的交易策略/209
二、錨定莊家坐莊階段/211
三、合理控制倉位/212





----------------------------------------------

【遊資底層投資邏輯與交易實錄】
編輯推薦
1、解密遊資策動股價暴漲的經典手法,挖掘遊資捕捉市場熱點的炒作策略
2、探尋遊資交易的精髓,踏准遊資的節奏,感受遊資的感受,是散戶追漲成功的關鍵
3、遊資實戰乾貨大集合,講解遊資投機的底層操盤邏輯、炒作策略以及經典做盤模式,探尋遊資交易的精髓
內容簡介
市場上很多翻倍股,甚至翻十幾倍的大牛股背後,都有遊資的身影。 正因如此,很多投資者都熱衷於尋找遊資的投資路徑,一窺遊資的操盤奧秘。
投資者可以通過本書對遊資投機的底層操盤邏輯、炒作策略以及經典做盤模式一窺究竟,並結合國內頂級遊資的操盤實例,探尋遊資交易的精髓。
散戶也可以借助遊資買進、拋出籌碼的數量和價格波動情况,來觀察和分析市場的熱度,並借機判斷合理的交易時機,同時規避遊資布下的陷阱。
作者簡介
屠龍刀,以擅長捕獲短線龍頭股著稱,擁有十多年股市交易經驗,對莊家和遊資操作手法有深入的研究,實戰操盤以短線與超短線交易為主。
目錄
第一章 遊資和你想的不一樣
第一節 散戶思維中的雷區/2
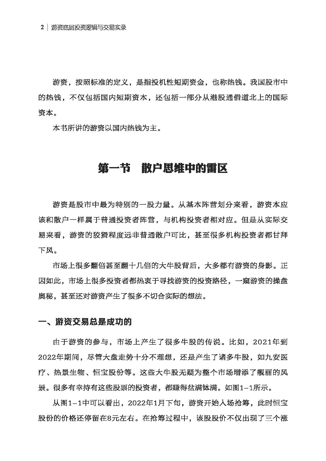
一、遊資交易總是成功的/2
二、遊資得到了內幕消息/5
三、追跡遊資足迹就可以賺錢/6
第二節 遊資都是心理學高手/8
一、散戶猶豫:遊資搶籌/8
二、散戶恐懼:遊資吸籌/9
三、散戶貪婪:遊資派籌/13
第三節 遊資基本交易理念/17
一、長期趨勢是難以把控的/17
二、短線振盪:A股的主要走勢/18
三、情緒化:A股的典型特徵/19
四、萬事萬物都處於迴圈變化之中/21
第二章 遊資及其經典交易策略
第一節 江湖上關於遊資的傳說/23
一、趙老哥:華泰證券浙江分公司/23
二、章盟主:中泰證券上海建國中路營業部/26
三、杭州幫:中信建投杭州慶春路/28
四、益田路:華鑫證券深圳益田路營業部/30
五、佛山系:光大證券佛山綠景路營業部/31
第二節 遊資底層操作邏輯/33
一、人心所向,牛股所聚/33
二、多元共振,龍頭出世/35
三、引導散戶情緒至瘋狂/37
四、流水的交易,鐵打的紀律/39
第三節 遊資陷阱/39
一、明修棧道,暗度陳倉——龍虎榜/39
二、從天堂到地獄——天地板/43
三、玩的就是心跳——暴利搶籌/45
四、曇花一現——一日遊/48
第三章 遊資炒作策略與選材邏輯
第一節 遊資基本炒作邏輯/53
一、樹立標杆/53
二、再創輝煌/55
三、借勢外擴/57
四、老樹新芽/61
第二節 各路遊資經典炒作策略/64
一、找熱點/64
二、搶龍頭/66
三、玩接力/69
四、跟風走/69
五、做反彈/72
第三節 炒作題材選擇邏輯/74
一、題材:舊不如新/74
二、盤子:大不如小/77
三、熱點:多不如少/80
四、時機:把握要恰當/81
第四章 遊資經典做盤模式
第一節 經典啟動形態/84
一、增强版上升三法/84
二、漲停多方炮/86
三、底部穿雲箭/88
四、空中加油/90
五、直線啟動式拉升/92
六、先抑後揚式拉升/95
第二節 遊資拉升經典分時形態/98
一、缺口波/98
二、尖角波/100
三、N字波/103
四、突襲式啟動/106
五、順水推舟式啟動/108
第五章 像遊資一樣戰鬥:遊資操盤實錄
第一節 趙老哥:八年一萬倍/113
一、美盛文化:一波流操盤/113
二、春暉智控:超短線獲利/116
三、步步高:窮追猛打/119
四、直真科技:先盈後虧/122
第二節 上海江蘇路:短線交易,滾動交易/125
一、中科金財:章盟主向左,趙老哥向右/125
二、恒寶股份:多次交易,互有勝負/127
三、中交地產:滾動操作,獲利累增/130
第三節 上海溧陽路:第二波戰法/133
一、浙江建投:强攻第二波/133
二、天龍股份:超短線獲利/136
三、盤龍藥業:先揚後抑/138
第四節 蘇南幫:超短線,不戀戰/141
一、浙江永强:短線教科書/141
二、鎮洋發展:超短線交易/143
第五節 佛山系:只吃一段魚/146
一、依米康:超前佈局,超額收益/146
二、寧波能源:引領上升行情/148
三、讀客文化:新股第二波/150
四、愛慕股份:高位介入,認虧出局/152
第六節 寧波桑田路:以道恩股份揚名天下/154
一、道恩股份:桑田路一戰成名/155
二、新炬網絡:小贏小輸,也是常態/157
三、北玻股份:解放南向前,桑田路向後/160
第七節 深圳金田路:滾動交易,步步為營/163
一、翠微股份:逐級交易,先盈後虧/163
二、新餘國科:滾動交易,逐級獲利/165
第六章 和遊資學做短線交易
第一節 遊資短線交易策略/170
一、拒絕强莊股票/170
二、搶籌三板以上龍頭股/171
三、賣出確認與買入拉升/173
四、滾動交易,防控風險/176
第二節 遊資短線交易之道/178
一、短線交易前的準備/178
二、遊資經典打法1:漲停打板/179
三、遊資經典打法2:半路介入/181
四、遊資經典打法3:翹板入場/183
五、遊資經典打法4:橫盤低吸/185
第七章 遊資交易的基礎與精髓
第一節 市場理解力:交易的基礎/188
一、總體經濟環境:經濟下行與房地產基建行情/188
二、投資者情緒的波動/192
三、資金的流動:增量資金入場/193
四、板塊輪動:板塊起漲的邏輯/195
五、資金與板塊輪動速度/197
第二節 遊資短線交易精髓/199
一、倉位——短線操作的覈心/199
二、熱點——追漲的基本操作/201
三、時機——捕捉最佳出手機會/204
四、控制回撤——股市生存之本/207
五、節奏——回到正確的軌道/209
六、複盤——保證以後的盈利/210
七、正確認識技術分析/212




----------------------------------------------

【遊資炒作熱點的內在邏輯與方向】
內容簡介
市場上絕大多數股價的漲停都是由遊資推動的,但這些遊資不會無緣無故地拉升某只股票或某類股票。 這些股票短線暴漲的背後必然有其深層的起漲邏輯。 複盤這些漲停個股就可以發現,幾乎每只短線暴漲的股票都有特定的概念與題材,這些概念與題材正是股價短線暴漲的內在原因。
本書從遊資炒作這些題材的路徑和方法入手,重點對市場上經常炒作的各類題材進行了歸納與整理。 這些概念與題材大致可以分為國際局勢、國家政策與規劃、上市公司、新能源產業鏈、其他科技行業概念以及其他類別的熱點概念等。
作者簡介
屠龍刀,以擅長捕獲短線龍頭股著稱,擁有十多年股市交易經驗,對莊家和遊資操作手法有深入的研究,實戰操盤以短線與超短線交易為主。
目錄
第一章 市場熱點是如何炒作的
第一節 板塊熱點與情緒炒作/2
一、熱點概念與板塊/2
二、概念輪動的基本過程/5
三、多元共振,龍頭出世/7
四、引導散戶情緒至瘋狂/8
第二節 熱點與個股的選擇/10
一、熱點:多不如少/10
二、題材:舊不如新/11
三、盤子:大不如小/14
第三節 散戶追逐熱點的策略/17
一、提前佈局/17
二、漲停板追漲/18
三、搶入大龍頭/21
四、龍頭二波啟動/24
第二章 國際風雲變幻
第一節 戰爭與地緣政治衝突/28
一、俄烏衝突與糧食危機/28
二、中東政治衝突——石油生命線/30
第二節 疫情與公共衛生危機/32
一、疫情防護——口罩概念/32
二、病毒檢測——抗原檢測概念/33
三、疾病預防——疫苗概念/35
第三節 中美博弈/36
一、高科技競爭——“卡脖子”領域/36
二、南海與台海問題——軍工概念/38
第三章 國家政策與規劃
第一節 區域或行業規劃/41
一、國家級新區——雄安新區/41
二、自貿區——海南自由貿易港/43
第二節 行業與產業規劃/44
一、振興鄉村產業——農機概念/45
二、創造就業機會——地攤經濟/47
三、算力工程——東數西算/49
第三節 “兩會”與中央經濟工作會議/50
一、“兩會”覈心話題——三胎概念/50
二、中央經濟工作會議——基建概念/52
第四節 各類金融政策/54
一、利率與存款準備金率——房地產概念/54
二、印花稅——券商概念/57
三、人民幣匯率——外貿概念/58
第四章 解構上市公司
第一節 購並與重組/62
一、跨界購並——大豪科技收購紅星二鍋頭/62
二、背靠大樹——金種子酒被華潤收購/64
第二節 業務新增與剝離/65
一、剝離業務——順鑫農業剝離房地產/65
二、新增業務——江蘇陽光涉足光伏產業/67
第三節 企業盈利與運營/68
一、超預期盈利——國科微業績暴漲/68
二、簽訂大契约——亞瑪頓契约金額量販店值/70
三、扭虧為盈——嘉寓股份扭虧封板/71
四、股權激勵——絕味食品高位漲停/72
五、股份回購——岩石股份回購漲停/74
第五章 熱點企業概念
第一節 華為概念/77
一、華為產業鏈——五大覈心業務模塊/77
二、華為概念——凱盛科技/81
三、鴻蒙系統——潤和軟件/82
四、華為計算晶片——國民科技/84
五、華為汽車——小康股份/85
六、華為汽車——北汽藍穀/86
第二節 寧德時代概念/87
一、寧德時代產業鏈/87
二、寧德時代概念——寧德時代/89
三、寧德時代概念——德方納米/90
四、寧德時代概念——先導智慧/92
五、寧德時代概念——科士達/93
第三節 比亞迪概念/95
一、比亞迪產業鏈/95
二、比亞迪覈心標的——比亞迪/97
三、比亞迪車載電源供應商——欣銳科技/98
四、車載類背光源供應商——寶明科技/99
五、隔膜供應商——星源材質/100
第四節 阿裡巴巴概念/102
一、阿裡巴巴產業鏈/102
二、阿裡雲概念股——先進數通/104
三、螞蟻金服——新華聯/106
四、電商平臺概念股——三江購物/107
五、菜鳥網絡概念股——新寧物流/108
第六章 新能源相關產業鏈概念
第一節 碳中和概念/112
一、碳中和產業鏈/112
二、能源替代——隆基綠能/114
三、節能減排——中材節能/115
四、碳吸收——福建金森/117
五、碳交易——華自科技/118
第二節 光伏概念/120
一、光伏產業鏈/120
二、矽料廠商——通威股份/122
三、大尺寸矽片——TCL中環/123
四、光伏組件廠商——天合光能/124
五、光伏玻璃——南玻A/125
六、逆變器生產商——陽光電源/127
七、光伏電站運營——太陽能/128
第三節 風電概念/129
一、風電產業鏈/130
二、風電整機生產——金風科技/131
三、風電整機生產——明陽智慧/133
四、風塔及零部件生產——天順風能/134
五、風電主軸生產商——金雷股份/135
第四節 儲能概念/137
一、儲能形式及產業鏈/137
二、抽水蓄能概念股——三峽能源/139
三、鋰電池概念股——國軒高科/140
四、逆變器概念股——固德威/141
五、電池管理系統概念股——松芝股份/143
六、儲能建設概念股——贛能股份/144
第七章 新能源汽車產業鏈概念
第一節 新能源汽車/147
一、新能源汽車產業鏈/147
二、動力電池概念——贛鋒鋰業/149
三、新能源汽車零部件廠商——廣東鴻圖/151
四、新能源汽車概念——中通客車/152
第二節 鋰電池概念/154
一、鋰電池產業鏈/154
二、鋰礦企業——盛新鋰能/156
三、鋰離子電池正極資料——杉杉股份/157
四、電解液生產企業——天賜資料/157
第三節 其他與新能源汽車有關的概念/159
一、鹽湖提鋰概念——科達製造/159
二、釩電池概念——攀鋼釩鈦/161
第八章 其他科技相關產業炒作概念
第一節 數字經濟相關概念/165
一、數位基建概念——英飛拓/165
二、數位貨幣概念——恒寶股份/167
三、移動支付概念——翠微股份/169
四、東數西算概念——美利雲/170
第二節 網絡與軟件相關概念/172
一、國產軟體概念——中科金財/172
二、虛擬實境概念——奮達科技/174
三、元宇宙概念——中青寶/176
第三節 高端製造概念/178
一、工業母機概念——華辰裝備/178
二、機器人概念——巨輪智慧/180
三、專精特新概念——同飛股份/182
第九章 其他熱門炒作概念
第一節 消費類熱門概念/185
一、免稅概念——王府井/185
二、預製菜概念——得利斯/187
第二節 醫藥健康類熱門概念/188
一、醫美概念——朗姿股份/189
二、猴痘概念——之江生物/190
三、基因測序——蘭衛醫學/192
四、禽流感概念——南新製藥/193
第三節 傳統基建類熱門概念/195
一、裝配式建築——建藝集團/195
二、綠色建築——海螺新材/197
三、建築節能——北玻股份/198
第四節 其他熱門炒作概念/200
一、線上教育——豆神教育/200
二、智慧電網——三變科技/202
三、工業大麻——萊茵生物/204
四、新型烟草(電子烟)——集友股份/206




臺中王**[0933***135]
半小時前【主力運作模式與跟莊實戰技法】+【遊資底層投資邏輯與交易實錄】+【遊資炒作熱點的內在邏輯與方向】 - 【主力運作模式與跟莊實戰技法】+【遊資底層投資邏輯與交易實錄】+【遊資炒作熱點的內在邏輯與方向】
臺北朱**[0986***380]
2分鐘前【主力運作模式與跟莊實戰技法】+【遊資底層投資邏輯與交易實錄】+【遊資炒作熱點的內在邏輯與方向】 - 【主力運作模式與跟莊實戰技法】+【遊資底層投資邏輯與交易實錄】+【遊資炒作熱點的內在邏輯與方向】
臺南張**[0933***394]
20分鐘前【主力運作模式與跟莊實戰技法】+【遊資底層投資邏輯與交易實錄】+【遊資炒作熱點的內在邏輯與方向】 - 【主力運作模式與跟莊實戰技法】+【遊資底層投資邏輯與交易實錄】+【遊資炒作熱點的內在邏輯與方向】
桃園孫**[0918***900]
11分鐘前【主力運作模式與跟莊實戰技法】+【遊資底層投資邏輯與交易實錄】+【遊資炒作熱點的內在邏輯與方向】 - 【主力運作模式與跟莊實戰技法】+【遊資底層投資邏輯與交易實錄】+【遊資炒作熱點的內在邏輯與方向】
臺北王**[0918***409]
15分鐘前【主力運作模式與跟莊實戰技法】+【遊資底層投資邏輯與交易實錄】+【遊資炒作熱點的內在邏輯與方向】 - 【主力運作模式與跟莊實戰技法】+【遊資底層投資邏輯與交易實錄】+【遊資炒作熱點的內在邏輯與方向】
新北張**[0956***954]
20分鐘前【主力運作模式與跟莊實戰技法】+【遊資底層投資邏輯與交易實錄】+【遊資炒作熱點的內在邏輯與方向】 - 【主力運作模式與跟莊實戰技法】+【遊資底層投資邏輯與交易實錄】+【遊資炒作熱點的內在邏輯與方向】
桃園鄭**[0978***567]
7分鐘前【主力運作模式與跟莊實戰技法】+【遊資底層投資邏輯與交易實錄】+【遊資炒作熱點的內在邏輯與方向】 - 【主力運作模式與跟莊實戰技法】+【遊資底層投資邏輯與交易實錄】+【遊資炒作熱點的內在邏輯與方向】
高雄符**[0998***526]
15分鐘前【主力運作模式與跟莊實戰技法】+【遊資底層投資邏輯與交易實錄】+【遊資炒作熱點的內在邏輯與方向】 - 【主力運作模式與跟莊實戰技法】+【遊資底層投資邏輯與交易實錄】+【遊資炒作熱點的內在邏輯與方向】
臺中陳**[0946***909]
11分鐘前【主力運作模式與跟莊實戰技法】+【遊資底層投資邏輯與交易實錄】+【遊資炒作熱點的內在邏輯與方向】 - 【主力運作模式與跟莊實戰技法】+【遊資底層投資邏輯與交易實錄】+【遊資炒作熱點的內在邏輯與方向】
臺中李**[0933***879]
25分鐘前【主力運作模式與跟莊實戰技法】+【遊資底層投資邏輯與交易實錄】+【遊資炒作熱點的內在邏輯與方向】 - 【主力運作模式與跟莊實戰技法】+【遊資底層投資邏輯與交易實錄】+【遊資炒作熱點的內在邏輯與方向】
嘉義周**[0932***874]
半小時前【主力運作模式與跟莊實戰技法】+【遊資底層投資邏輯與交易實錄】+【遊資炒作熱點的內在邏輯與方向】 - 【主力運作模式與跟莊實戰技法】+【遊資底層投資邏輯與交易實錄】+【遊資炒作熱點的內在邏輯與方向】
臺中錢**[0998***718]
7分鐘前【主力運作模式與跟莊實戰技法】+【遊資底層投資邏輯與交易實錄】+【遊資炒作熱點的內在邏輯與方向】 - 【主力運作模式與跟莊實戰技法】+【遊資底層投資邏輯與交易實錄】+【遊資炒作熱點的內在邏輯與方向】
新北符**[0956***273]
4分鐘前【主力運作模式與跟莊實戰技法】+【遊資底層投資邏輯與交易實錄】+【遊資炒作熱點的內在邏輯與方向】 - 【主力運作模式與跟莊實戰技法】+【遊資底層投資邏輯與交易實錄】+【遊資炒作熱點的內在邏輯與方向】
新北孫**[0978***718]
半小時前【主力運作模式與跟莊實戰技法】+【遊資底層投資邏輯與交易實錄】+【遊資炒作熱點的內在邏輯與方向】 - 【主力運作模式與跟莊實戰技法】+【遊資底層投資邏輯與交易實錄】+【遊資炒作熱點的內在邏輯與方向】
新竹鍾**[0966***519]
20分鐘前【主力運作模式與跟莊實戰技法】+【遊資底層投資邏輯與交易實錄】+【遊資炒作熱點的內在邏輯與方向】 - 【主力運作模式與跟莊實戰技法】+【遊資底層投資邏輯與交易實錄】+【遊資炒作熱點的內在邏輯與方向】
新北柳**[0960***559]
5分鐘前【主力運作模式與跟莊實戰技法】+【遊資底層投資邏輯與交易實錄】+【遊資炒作熱點的內在邏輯與方向】 - 【主力運作模式與跟莊實戰技法】+【遊資底層投資邏輯與交易實錄】+【遊資炒作熱點的內在邏輯與方向】
新竹趙**[0966***277]
15分鐘前【主力運作模式與跟莊實戰技法】+【遊資底層投資邏輯與交易實錄】+【遊資炒作熱點的內在邏輯與方向】 - 【主力運作模式與跟莊實戰技法】+【遊資底層投資邏輯與交易實錄】+【遊資炒作熱點的內在邏輯與方向】
高雄張**[0933***923]
7分鐘前【主力運作模式與跟莊實戰技法】+【遊資底層投資邏輯與交易實錄】+【遊資炒作熱點的內在邏輯與方向】 - 【主力運作模式與跟莊實戰技法】+【遊資底層投資邏輯與交易實錄】+【遊資炒作熱點的內在邏輯與方向】
新竹周**[0946***917]
4分鐘前【主力運作模式與跟莊實戰技法】+【遊資底層投資邏輯與交易實錄】+【遊資炒作熱點的內在邏輯與方向】 - 【主力運作模式與跟莊實戰技法】+【遊資底層投資邏輯與交易實錄】+【遊資炒作熱點的內在邏輯與方向】
新北朱**[0986***918]
11分鐘前【主力運作模式與跟莊實戰技法】+【遊資底層投資邏輯與交易實錄】+【遊資炒作熱點的內在邏輯與方向】 - 【主力運作模式與跟莊實戰技法】+【遊資底層投資邏輯與交易實錄】+【遊資炒作熱點的內在邏輯與方向】
臺中柳**[0956***999]
12分鐘前【主力運作模式與跟莊實戰技法】+【遊資底層投資邏輯與交易實錄】+【遊資炒作熱點的內在邏輯與方向】 - 【主力運作模式與跟莊實戰技法】+【遊資底層投資邏輯與交易實錄】+【遊資炒作熱點的內在邏輯與方向】
新竹符**[0933***139]
12分鐘前【主力運作模式與跟莊實戰技法】+【遊資底層投資邏輯與交易實錄】+【遊資炒作熱點的內在邏輯與方向】 - 【主力運作模式與跟莊實戰技法】+【遊資底層投資邏輯與交易實錄】+【遊資炒作熱點的內在邏輯與方向】
臺北楊**[0988***582]
11分鐘前【主力運作模式與跟莊實戰技法】+【遊資底層投資邏輯與交易實錄】+【遊資炒作熱點的內在邏輯與方向】 - 【主力運作模式與跟莊實戰技法】+【遊資底層投資邏輯與交易實錄】+【遊資炒作熱點的內在邏輯與方向】
高雄王**[0956***254]
12分鐘前【主力運作模式與跟莊實戰技法】+【遊資底層投資邏輯與交易實錄】+【遊資炒作熱點的內在邏輯與方向】 - 【主力運作模式與跟莊實戰技法】+【遊資底層投資邏輯與交易實錄】+【遊資炒作熱點的內在邏輯與方向】
桃園楊**[0968***145]
11分鐘前【主力運作模式與跟莊實戰技法】+【遊資底層投資邏輯與交易實錄】+【遊資炒作熱點的內在邏輯與方向】 - 【主力運作模式與跟莊實戰技法】+【遊資底層投資邏輯與交易實錄】+【遊資炒作熱點的內在邏輯與方向】
臺南朱**[0956***838]
7分鐘前【主力運作模式與跟莊實戰技法】+【遊資底層投資邏輯與交易實錄】+【遊資炒作熱點的內在邏輯與方向】 - 【主力運作模式與跟莊實戰技法】+【遊資底層投資邏輯與交易實錄】+【遊資炒作熱點的內在邏輯與方向】
基隆錢**[0932***556]
半小時前【主力運作模式與跟莊實戰技法】+【遊資底層投資邏輯與交易實錄】+【遊資炒作熱點的內在邏輯與方向】 - 【主力運作模式與跟莊實戰技法】+【遊資底層投資邏輯與交易實錄】+【遊資炒作熱點的內在邏輯與方向】
新竹符**[0998***983]
11分鐘前【主力運作模式與跟莊實戰技法】+【遊資底層投資邏輯與交易實錄】+【遊資炒作熱點的內在邏輯與方向】 - 【主力運作模式與跟莊實戰技法】+【遊資底層投資邏輯與交易實錄】+【遊資炒作熱點的內在邏輯與方向】
新竹劉**[0938***556]
4分鐘前【主力運作模式與跟莊實戰技法】+【遊資底層投資邏輯與交易實錄】+【遊資炒作熱點的內在邏輯與方向】 - 【主力運作模式與跟莊實戰技法】+【遊資底層投資邏輯與交易實錄】+【遊資炒作熱點的內在邏輯與方向】
臺北符**[0978***507]
半小時前【主力運作模式與跟莊實戰技法】+【遊資底層投資邏輯與交易實錄】+【遊資炒作熱點的內在邏輯與方向】 - 【主力運作模式與跟莊實戰技法】+【遊資底層投資邏輯與交易實錄】+【遊資炒作熱點的內在邏輯與方向】
臺中楊**[0956***326]
11分鐘前【主力運作模式與跟莊實戰技法】+【遊資底層投資邏輯與交易實錄】+【遊資炒作熱點的內在邏輯與方向】 - 【主力運作模式與跟莊實戰技法】+【遊資底層投資邏輯與交易實錄】+【遊資炒作熱點的內在邏輯與方向】
高雄李**[0951***754]
半小時前【主力運作模式與跟莊實戰技法】+【遊資底層投資邏輯與交易實錄】+【遊資炒作熱點的內在邏輯與方向】 - 【主力運作模式與跟莊實戰技法】+【遊資底層投資邏輯與交易實錄】+【遊資炒作熱點的內在邏輯與方向】
臺北趙**[0988***455]
4分鐘前【主力運作模式與跟莊實戰技法】+【遊資底層投資邏輯與交易實錄】+【遊資炒作熱點的內在邏輯與方向】 - 【主力運作模式與跟莊實戰技法】+【遊資底層投資邏輯與交易實錄】+【遊資炒作熱點的內在邏輯與方向】
基隆鄭**[0933***772]
15分鐘前【主力運作模式與跟莊實戰技法】+【遊資底層投資邏輯與交易實錄】+【遊資炒作熱點的內在邏輯與方向】 - 【主力運作模式與跟莊實戰技法】+【遊資底層投資邏輯與交易實錄】+【遊資炒作熱點的內在邏輯與方向】
桃園謝**[0951***200]
11分鐘前【主力運作模式與跟莊實戰技法】+【遊資底層投資邏輯與交易實錄】+【遊資炒作熱點的內在邏輯與方向】 - 【主力運作模式與跟莊實戰技法】+【遊資底層投資邏輯與交易實錄】+【遊資炒作熱點的內在邏輯與方向】
臺南楊**[0933***246]
半小時前【主力運作模式與跟莊實戰技法】+【遊資底層投資邏輯與交易實錄】+【遊資炒作熱點的內在邏輯與方向】 - 【主力運作模式與跟莊實戰技法】+【遊資底層投資邏輯與交易實錄】+【遊資炒作熱點的內在邏輯與方向】
新竹鍾**[0968***685]
7分鐘前【主力運作模式與跟莊實戰技法】+【遊資底層投資邏輯與交易實錄】+【遊資炒作熱點的內在邏輯與方向】 - 【主力運作模式與跟莊實戰技法】+【遊資底層投資邏輯與交易實錄】+【遊資炒作熱點的內在邏輯與方向】
嘉義周**[0998***170]
15分鐘前【主力運作模式與跟莊實戰技法】+【遊資底層投資邏輯與交易實錄】+【遊資炒作熱點的內在邏輯與方向】 - 【主力運作模式與跟莊實戰技法】+【遊資底層投資邏輯與交易實錄】+【遊資炒作熱點的內在邏輯與方向】
基隆朱**[0946***620]
25分鐘前【主力運作模式與跟莊實戰技法】+【遊資底層投資邏輯與交易實錄】+【遊資炒作熱點的內在邏輯與方向】 - 【主力運作模式與跟莊實戰技法】+【遊資底層投資邏輯與交易實錄】+【遊資炒作熱點的內在邏輯與方向】
高雄陳**[0966***530]
25分鐘前【主力運作模式與跟莊實戰技法】+【遊資底層投資邏輯與交易實錄】+【遊資炒作熱點的內在邏輯與方向】 - 【主力運作模式與跟莊實戰技法】+【遊資底層投資邏輯與交易實錄】+【遊資炒作熱點的內在邏輯與方向】
嘉義柳**[0978***904]
11分鐘前【主力運作模式與跟莊實戰技法】+【遊資底層投資邏輯與交易實錄】+【遊資炒作熱點的內在邏輯與方向】 - 【主力運作模式與跟莊實戰技法】+【遊資底層投資邏輯與交易實錄】+【遊資炒作熱點的內在邏輯與方向】
臺北張**[0960***611]
15分鐘前【主力運作模式與跟莊實戰技法】+【遊資底層投資邏輯與交易實錄】+【遊資炒作熱點的內在邏輯與方向】 - 【主力運作模式與跟莊實戰技法】+【遊資底層投資邏輯與交易實錄】+【遊資炒作熱點的內在邏輯與方向】
新北柳**[0998***964]
20分鐘前【主力運作模式與跟莊實戰技法】+【遊資底層投資邏輯與交易實錄】+【遊資炒作熱點的內在邏輯與方向】 - 【主力運作模式與跟莊實戰技法】+【遊資底層投資邏輯與交易實錄】+【遊資炒作熱點的內在邏輯與方向】
嘉義楊**[0946***650]
11分鐘前【主力運作模式與跟莊實戰技法】+【遊資底層投資邏輯與交易實錄】+【遊資炒作熱點的內在邏輯與方向】 - 【主力運作模式與跟莊實戰技法】+【遊資底層投資邏輯與交易實錄】+【遊資炒作熱點的內在邏輯與方向】
桃園吳**[0988***559]
4分鐘前【主力運作模式與跟莊實戰技法】+【遊資底層投資邏輯與交易實錄】+【遊資炒作熱點的內在邏輯與方向】 - 【主力運作模式與跟莊實戰技法】+【遊資底層投資邏輯與交易實錄】+【遊資炒作熱點的內在邏輯與方向】
嘉義孫**[0966***219]
2分鐘前【主力運作模式與跟莊實戰技法】+【遊資底層投資邏輯與交易實錄】+【遊資炒作熱點的內在邏輯與方向】 - 【主力運作模式與跟莊實戰技法】+【遊資底層投資邏輯與交易實錄】+【遊資炒作熱點的內在邏輯與方向】
嘉義黃**[0956***272]
11分鐘前【主力運作模式與跟莊實戰技法】+【遊資底層投資邏輯與交易實錄】+【遊資炒作熱點的內在邏輯與方向】 - 【主力運作模式與跟莊實戰技法】+【遊資底層投資邏輯與交易實錄】+【遊資炒作熱點的內在邏輯與方向】
基隆李**[0966***495]
半小時前【主力運作模式與跟莊實戰技法】+【遊資底層投資邏輯與交易實錄】+【遊資炒作熱點的內在邏輯與方向】 - 【主力運作模式與跟莊實戰技法】+【遊資底層投資邏輯與交易實錄】+【遊資炒作熱點的內在邏輯與方向】
臺南仲**[0951***929]
15分鐘前【主力運作模式與跟莊實戰技法】+【遊資底層投資邏輯與交易實錄】+【遊資炒作熱點的內在邏輯與方向】 - 【主力運作模式與跟莊實戰技法】+【遊資底層投資邏輯與交易實錄】+【遊資炒作熱點的內在邏輯與方向】
高雄楊**[0946***242]
11分鐘前【主力運作模式與跟莊實戰技法】+【遊資底層投資邏輯與交易實錄】+【遊資炒作熱點的內在邏輯與方向】 - 【主力運作模式與跟莊實戰技法】+【遊資底層投資邏輯與交易實錄】+【遊資炒作熱點的內在邏輯與方向】
































